
0898-67598739
notice 网站公告
— 新闻资讯 —
宇树科技正在证明:具身智能不是实验室的幻想,而是正在改变世界的生产力。站在IPO起跑线上的宇树,承载的不仅是资本的期待,更是人类对机器替人未来的无限想象。
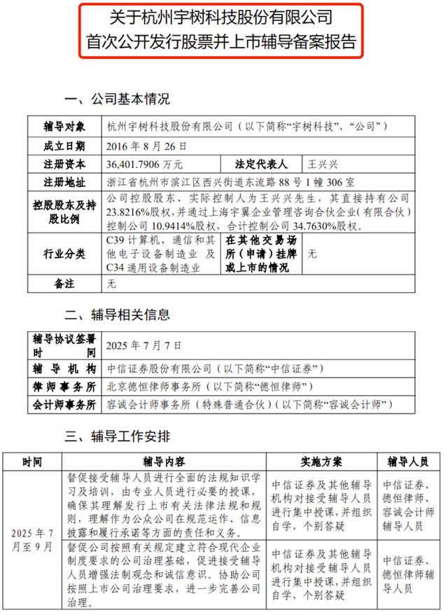
近日,中国证监会官网一纸公告,将国内人形机器人龙头宇树科技推向资本市场的聚光灯下。这家由90后创始人王兴兴掌舵的科技企业,正式签署上市辅导备案报告,中信证券、德恒律师、容诚会计师事务所组成豪华辅导阵容,剑指A股“人形机器人第一股”。
成立9年、完成10轮融资、估值超120亿元、全球四足机器狗市占率近70%——宇树科技的IPO之旅,不仅是一场科技创业的华丽蜕变,更折射出中国具身智能产业从技术突破到资本狂飙的全景图。
2016年,26岁的王兴兴带着自主研发的四足机器人XDog在上海创业大赛中斩获二等奖,8万元奖金成为宇树科技的“第一桶金”。这位浙江宁波出身的“技术极客”,用三年时间完成从四足机器人到人形机器人的跨越:2019年推出行业级四足机器人Laikago,2023年发布首款全尺寸人形机器人H1,2025年春晚16台H1机器人以“福兮”之名跳起秧歌,彻底出圈。
宇树产品矩阵覆盖消费级到工业级:从售价9.9万元的G1人形机器人到百万级工业巡检设备,从春晚舞台的16台H1福兮机器人到中国移动1.2亿元代工订单,宇树构建起B端与C端并重的商业模式。
数据印证其市场统治力:2023年宇树占据全球四足机器狗69.75%的销量,2024年机器狗年销量达2.37万台;人形机器人领域,2024年交付超1500台,中标中国移动1.2亿元代工订单,与智元机器人共同打破国内具身智能领域中标纪录。
天眼查数据显示,宇树科技已完成10轮融资,累计金额超15亿元。其投资者阵容堪称豪华:美团、腾讯、阿里、蚂蚁组成的ATM联盟,加上中国移动、吉利资本等产业巨头,以及红杉、经纬、深创投等顶级VC,形成战略与财务投资者的完美组合。2024年底完成的C轮融资中,中国移动领投的7亿元使估值突破120亿元,老股东跟投比例超90%,创下具身智能领域最高复投率纪录。
如今,这些早期投资人将共享资本盛宴,卧龙电驱、金发科技等A股公司通过基金间接持股,静待估值释放。
值得关注的是,宇树的股权结构设计颇具匠心。创始人王兴兴通过直接持股和上海宇翼合伙企业,合计控制34.76%股权,既保证控制权稳定,又为后续股权激励预留空间。
宇树是业内罕见连续5年盈利的企业。2025年夏季达沃斯论坛上,王兴兴透露年营收超10亿元,员工规模达1000人。高工机器人产业研究所数据显示,其四足机器人已渗透教育、工业、农业等领域,ToC市场更因春晚效应引爆——G1机型9.9万元预售被黄牛炒至88万元,市场化能力经受住了双重考验。
2025年5月,宇树完成股份制改造,公司名称从“杭州宇树科技”变更为“杭州宇树科技股份有限公司”;6月注册资本从288.9万元暴增至3.64亿元,增幅达125倍;7月签署上市辅导协议,中信证券规划三个月内完成业务规划、募集资金方案,并于年底前提交IPO申请。
摩根士丹利预测,2024年中国机器人市场规模达470亿美元,占全球40%,2028年将增至1080亿美元,年复合增长率23%。政策端,2025年《“十四五”机器人产业发展规划》明确提出突破人形机器人关键技术,北京、上海等地设立百亿级产业基金。
就在宇树启动辅导的半个月前,智元机器人以21亿元收购上纬新材66.99%股权,引发借壳上市猜想。两家企业路径差异显著:宇树选择纯创业-上市路线,智元则通过资本运作快速抢占赛道。但市场更关注技术验证——宇树连续五年盈利的财报,与其10亿元年营收、千人团队规模,构成更扎实的上市基础。
这场竞赛折射出行业深层变革:当银河通用完成11亿元单笔融资、星动纪元获5亿元注资,资本正加速催熟技术。宇树IPO的意义不仅在于第一股头衔,更在于验证具身智能企业的可持续盈利模式。
尽管市场前景广阔,但人形机器人仍面临三大痛点:宇树G1机型售价9.9万元,远超普通消费级电子产品,降本需求迫切;运动控制、环境感知、AI交互等核心算法需持续突破;场景碎片化:工业、服务、家庭等场景需求差异大,标准化产品难覆盖。
随着极智嘉登陆港股、智元谋求借壳、宇树冲刺A股,一个属于人形机器人的资本新时代已然开启。
不过,王兴兴在达沃斯论坛上坦言:“大规模应用还需3-5年,需要全球协作推动技术进步。”这一表述,既是对行业现状的清醒认知,也为资本市场的耐心测试划定时间表。
特别声明:以上内容(如有图片或视频亦包括在内)为自媒体平台“网易号”用户上传并发布,本平台仅提供信息存储服务。
崔永熙:康复8个月NBA球队逼我打5V5决定双向 我和郭导商量还是养伤
人民日报:12岁前,请逼孩子养成这5个好习惯,他会感激你一辈子!(家长必读)
消息称华为老机型更新鸿蒙 HarmonyOS 6.0 后,内置 eSIM 应用
iPhone Air 和 iPhone 17 Pro 的预计交付时间将延长
如有需求请您联系我们!
地址:尊龙d88人生就是博!诚信为本:市场永远在变,尊龙d88人生就是博!诚信永远不变。
电话:0898-67598739
手机:尊龙d88人生就是博!诚信为本:市场永远在变,尊龙d88人生就是博!诚信永远不变。
Copyright © 2024-2026 尊龙d88人生就是博!有限公司 版权所有 非商用版本 ICP备案编:琼ICP备20937462